投诉鸿通翡翠滨江开发企业欺诈业主、销售合同存在无效霸王条款违规违法
- 问政网友:自由小兵2
- 问政对象:况场街道
- 提问时间:2022-08-07 09:15:15
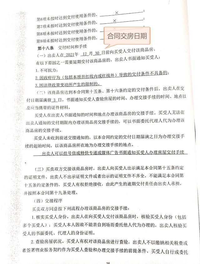
鸿通翡翠滨江项目于2022年7月28日发出交房通知书,接房时间为2022年7月31日—2022年8月30日,合同交房时间为2021年12月31日,法定疫情延期为32天,延期交房6个月以上,开发商不承担违约金,谎称疫情延期3个月,二改5个月,故没有违约金;合同违约金条款为购买人已付房款的万分之0.1。
诉求:
1、请市场监管部门领导核查违约金条款是否符合国家规定的最低标准,是否为无效霸王条款;若不符合国家规定为无效霸王条款,请领导为人民做主,帮助人民群众获取应得的违约金赔偿。
2、根据建筑行业主管部门泸州市住房和城乡建设局对疫情延期时间的官方答复(疫情延期32天),进行合同延期时间计算(开发商谎称疫情延期3个月,并要求业主书面签字确认),开发商以二改5个月为由拒付违约金也是违法的,交房时间就是以合同交房时间为准不应该存在二改的说法,开发商存在严重欺诈弱势消费群体行为,请市场主管部门给与严厉查处、纠正,挽回人民群众的损失,换位思考维护基本的合同契约精神。
3、延期交房为开发商责任事故,延期交房期间的银行利息是否应该由开发商给与承担;另外是否可以在考虑未得到房子的租房费用、影响出行的交通损失等费用。
4、请市场监督部门核实鸿通翡翠滨江15号楼是否已取得法定的房屋建筑工程竣工验收备案书,达到交房条件,若没有取得竣工验收备案书就通知交房是否违规违法,请市场监督部门规范开发商的市场行为,查处违规违法交房,为民做主,让消费者得到一个合格的产品。
5、以上三点诉求均附相关合同条款图片,请领导核查,查处市场违规、违法行为,为消费者挽回损失。谢谢。
-
1
2022-08-07
09:15:15 自由小兵2 已问政 -
2
2022-08-15
10:27:07 况场街道 已受理 -
3
2022-08-15
10:28:04 况场街道 已回复 -
4
2022-08-15
10:30:43 自由小兵2 已评价
- 回复单位:况场街道
- 回复时间:2022-08-15 10:28:04
网友您好!
您反映的“投诉鸿通翡翠滨江开发企业欺诈业主、销售合同存在无效霸王条款违规违法”的问题已收悉,我单位已进行了认真调查核实,现将处理情况回复如下:
针对诉求1,依据《最高人民法院关于审理商品房买卖合同纠纷案件适用法律若干问题的解释》(法释〔2020〕17号)第十二条“当事人以约定的违约金过高为由请求减少的,应当以违约金超过造成的损失30%为标准适当减少;当事人以约定的违约金低于造成的损失为由请求增加的,应当以违约造成的损失确定违约金数额。”之规定,建议您通过诉讼渠道请求人民法院依法判定。
针对诉求2,首先请将开发商的“谎称”行为反映至市住建局要求甄别 ;违约金的设定是合同契约行为,拒付违约金是民事违约行为,您可向人民法院提起民事诉讼,市场监管部门无相关法律依据对其进行纠正、查处,您可诉至法院要求维护合同契约精神。
针对诉求3,建议您参照针对诉求1的答复处理。
针对诉求4,如果开发商将未组织竣工验收的商品房擅自交付使用,则应属于《商品房销售管理办法》第四十条“房地产开发企业将未组织竣工验收、验收不合格或者对不合格按合格验收的商品房擅自交付使用的,按照《建设工程质量管理条例》的规定处罚。”所列行为,涉嫌违反国务院《建设工程质量管理条例》第十六条第三款“建设工程经验收合格的,方可交付使用。”之规定,应依据该《条例》第五十八条第1项“违反本条例规定,建设单位有下列行为之一的,责令改正,处工程合同价款百分之二以上百分之四以下的罚款;造成损失的,依法承担赔偿责任;(一)未组织竣工验收,擅自交付使用的;”之规定予以处罚。建议您依据《商品房销售管理办法》第五条第三款“直辖市、市、县人民政府建设行政主管部门、房地产行政主管部门(以下统称房地产开发主管部门)按照职责分工,负责本行政区域内商品房的销售管理工作。”以及《建设工程质量管理条例》第四条“县级以上人民政府建设行政主管部门和其他有关部门应当加强对建设工程质量的监督管理。”之规定,是否竣工备案及是否具备交房条件,请咨询市住房和城乡建设局。
综上所述,建议您联系有管辖权的行政机关以及司法机关主张诉求5。
后续您仍有疑问或不清楚的地方可以咨询况场街道综合执法队,电话:0830-2610809。感谢您对况场街道市场监管工作的理解和支持,祝您生活愉快!




