问政内容
金科博翠湾25号楼部分业主进行电梯安装空调问题
- 问政网友:buff
- 问政对象:况场街道
- 提问时间:2022-08-08 15:33:51
住建局您好,我是金科博翠湾25号楼业主,目前金科博翠湾25号楼两个单元4部电梯因部分业主要求在楼栋电梯里安装空调一事委托金科博翠湾物业进行空调招标,对此,我又有几个疑问:
第一,经询问金科博翠湾小区物业,该小区目前并未产生业主委员会,25号楼业主自行产生楼栋代表,该代表如何产生的是否有公示?是否有会议纪要?我作为该单元业主,并未受到投票产生单元代表的通知。
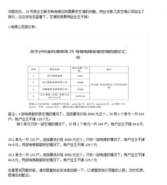
第二,小区业主要在楼栋电梯里安装空调的行为是否在住建局报备,通过住建局的批准?
第三,金科博翠湾物业对空调的采购招标公司,这几家公司是通过哪种方式产生的?是发公示邀请的还是直接邀请的?为什么邀请这几家?金科博翠湾物业公司具备招标资质和条件吗?
第四,仅仅25号楼同意安装空调的人委托金科博翠湾物业就对25号楼进行了招标安装,对未同意和没有表态的业主造成后续使用电梯的影响?
问政跟踪
-
1
2022-08-08
15:33:51 buff 已问政 -
2
2022-08-09
11:34:55 况场街道 已转交 -
3
2022-08-15
10:38:19 况场街道 已受理 -
4
2022-08-15
10:40:49 况场街道 已回复 -
5
2022-08-15
10:47:52 buff 已评价
111
111
问政回复
- 回复单位:况场街道
- 回复时间:2022-08-15 10:40:49
网友您好!现将您问政的问题回复如下:
1.经街道与物业公司确认,25号楼业主自行产生楼栋代表,未公示、无会议纪要。
2.因电梯属于特种设备,如加装空调等需向特种设备相关部门报备,同时电梯加装任何设施,还需征求电梯生产安装厂家意见。
3.针对上述物业公司表示空调采购招标并未参与。
4.安装电梯空调事项需向特种设备相关部门报备和征求电梯生产安装厂家意见,未经过相关程序,建议暂缓电梯空调安装事宜。
希望我们的答复对您有帮助,感谢您的咨询,祝您生活愉快!



