主办:市纪委监委机关、市委宣传部、市委网信办

承办:泸州市融媒体中心

执行:泸州新闻网

问政内容

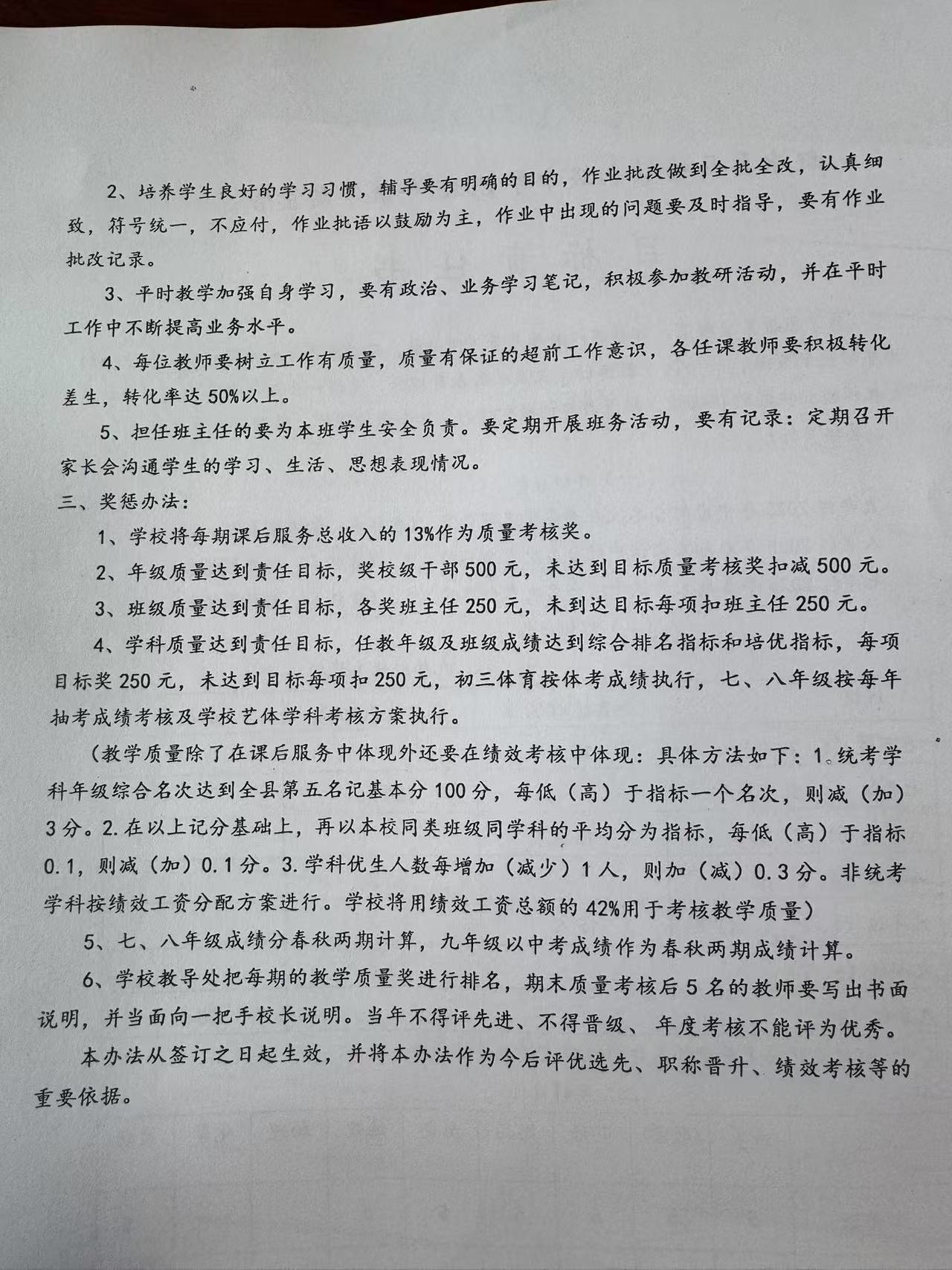
课后服务费可以纳入教师质量考核吗?

  • 问政网友:用户ca348
  • 问政对象:叙永县教育体育局
  • 提问时间:2025-03-03 18:29:06

课后服务费可以纳入教师质量考核吗?

问政跟踪
  • 1 2025-03-03
    18:29:06
    用户ca348 已问政
  • 2 2025-03-04
    10:37:30
    叙永县教育体育局 已受理
  • 3 2025-03-05
    17:14:27
    叙永县教育体育局 已回复
问政回复
  • 回复单位:叙永县教育体育局
  • 回复时间:2025-03-05 17:14:27

网民朋友:

      您好,您通过泸州网络问政平台咨询“课后服务费可以纳入教师质量考核吗?”的问题收悉,县教育体育局工作人员于2025年3月5日通过电话与您联系沟通,对您所提问题进行解释。您表示已知晓办理情况。

      感谢您对叙永教育体育工作的理解和支持,如果您还有疑问,请致电叙永县教育和体育局基础教育股(联系电话:0830-6233091)。

      感谢您的来电,祝您生活愉快!

                       

                          叙永县教育和体育局

                            2025年3月5日