问政内容
四川致远永动住房租赁有限责任公司无合同依据不退租房押金
- 问政网友:用户2d401
- 问政对象:龙马潭区住房城乡建设局
- 提问时间:2026-03-22 12:52:43
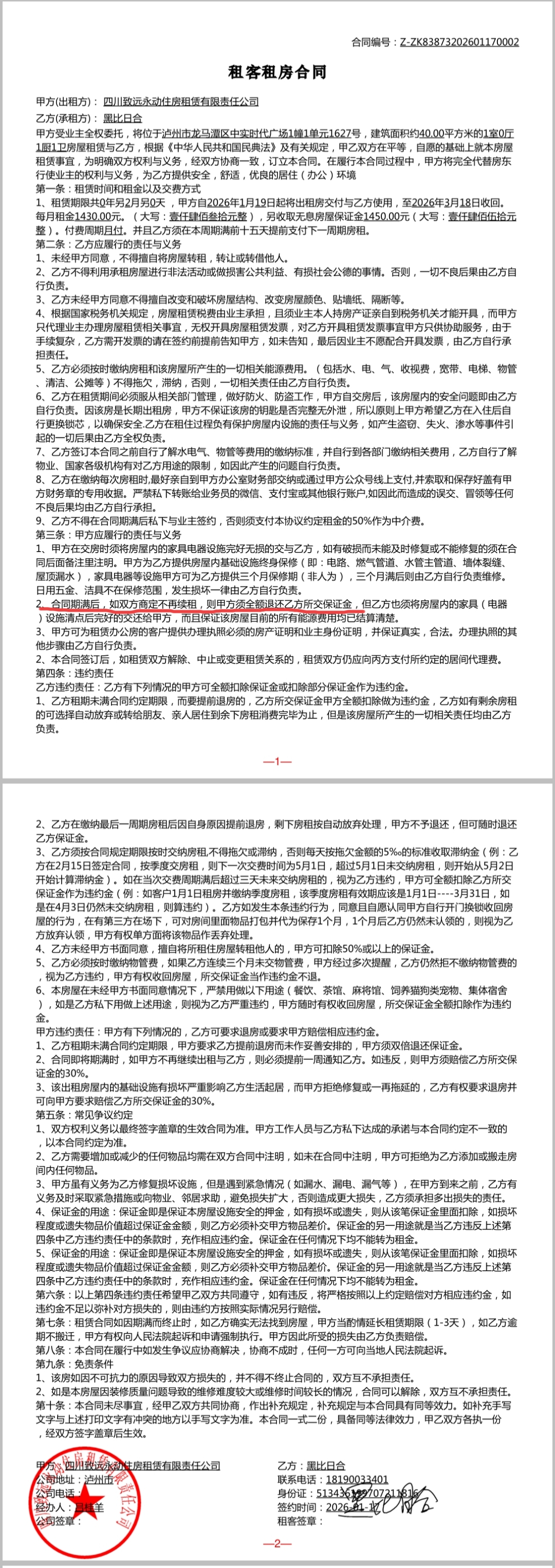
本人于2026年1月19日通过四川致远永动住房租赁有限责任公司租赁位于泸州市龙马潭区中实时代广场一幢一单元1627的房屋,支付押金1450元,加房租和物业费1550元,共计3000元(见附件)。2026年3月18日退房后,该公司以“打扫不合格”为由,在双方签订的租赁合同中并未约定“打扫不合格可以扣减押金”的条款的情况下,拒不退还押金1450元。且本人退房后已认真打扫房屋,并按要求按时退房(退房时房屋情况见附件)。目前已超过3个工作日未退还,事后沟通态度恶劣,已违反《住房租赁条例》相关规定。诉求:1. 责令该公司全额退还押金1450元;2. 依法对该公司“无合同依据扣减押金”“超期未退押金”的违法行为进行查处。
问政跟踪
-
1
2026-03-22
12:52:43 用户2d401 已问政 -
2
2026-03-23
17:21:26 龙马潭区住房城乡建设局 已受理 -
3
2026-03-23
17:23:51 龙马潭区住房城乡建设局 已回复
111
111
问政回复
- 回复单位:龙马潭区住房城乡建设局
- 回复时间:2026-03-23 17:23:51
网友您好,您反映的问题收悉,现答复如下:
经核实,根据《住房租赁条例》第三十五条在房屋租赁活动中,因押金返还、住房维修、住房腾退等产生纠纷的,由出租人和承租人协商解决;协商不成的,可以依法申请调解、仲裁或者提起诉讼。若有疑问,请致电0830-2522135咨询。
感谢您对我们工作的关心和支持,祝您生活愉快!





