G321国道马蹄段至双沙短边坡治理封闭后出行困扰 希望有关部门解答
- 问政网友:用户4a540
- 问政对象:古蔺县交通运输局
- 提问时间:2026-04-09 20:51:04
G321国道边坡治理封闭马蹄大河口至双沙白马村段国道
1. 家里有车的还能开车绕行,平时选择乘坐小黄车和班车出行的就很困扰,不知道班车和小黄车是否还能正常通行,要去泸州的话也只有马蹄至泸州和双沙至泸州的两趟班车,就我所知,那些绕行线路大班车都是无法通行的,封路之后是否还能乘坐班车去泸州(拼车和定制车不考虑,那些小车开车太危险了,没有安全保障),出行的花费是否会加重?所以希望有关部门能够允许班车通行,大班车每天就一趟往返,不会频繁经过施工路段过于影响施工。
2. 想问一下是否是分段分点进行施工,是的话能否开放其他暂未施工路段,施工的时候才封相应路段
3. 施工路段在工人下班的时候是否允许车辆通行,比如说晚上下班后,或者第二天还没有上班之前
-
1
2026-04-09
20:51:04 用户4a540 已问政 -
2
2026-04-29
15:20:46 古蔺县交通运输局 已受理 -
3
2026-04-29
15:23:57 古蔺县交通运输局 已回复
- 回复单位:古蔺县交通运输局
- 回复时间:2026-04-29 15:23:57
古蔺县交通运输局
关于“G321国道边坡治理封闭马蹄大河口至双沙白马村段国道”问题的回复
尊敬的网民朋友:
您好!您通过泸州网络问政反映的问题已收悉,古蔺县交通运输局进行了认真调查核实,现将处理情况回复如下:
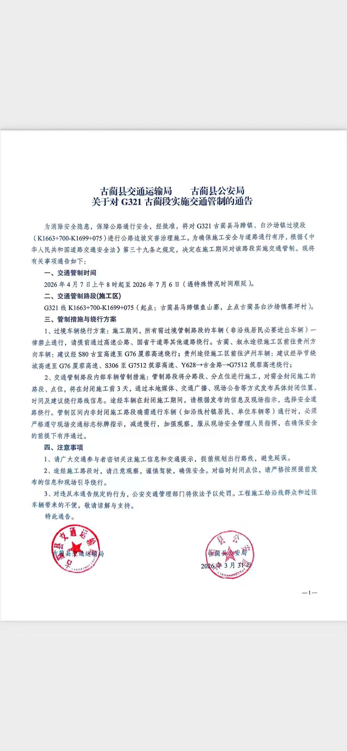
G321国道古蔺县马蹄镇、白沙场镇过境段(K1663+700-K1699+075)是西南出海辅助通道的重要组成部分。经专业检测,该路段边坡存在较大安全隐患,为消除安全隐患,保障人民群众生命财产安全和公路长期通行安全,经上级批准,对该路段实施公路边坡灾害治理施工。根据《中华人民共和国道路交通安全法》第三十九条之规定,决定在施工期间对该路段实施交通管制。交通管制时间为2026年4月7日上午8时起至2026年7月6日(遇特殊情况时间顺延)。本次治理工程涉及边坡开挖、锚固、防护等多个工序,作业面广、施工周期长。边坡治理施工期间,存在高边坡落石、坍塌等安全风险,即使非施工时间,施工区域内仍有机械设备停放、边坡尚未稳定,开放通行可能对过往车辆和人员造成不可预测的安全威胁。为确保施工期间的绝对安全,经公安交管部门和施工单位联合评估,决定对该路段采取全封闭施工措施,施工期间所有需过境管制路段的车辆(非沿线居民必要进出车辆)一律禁止通行。为确保施工期间车辆顺利通行,我局已会同公安交管部门制定了详细的绕行方案:古蔺、叙永途经施工区前往贵州方向车辆,建议经S80古宜高速至G76厦蓉高速绕行;贵州途经施工区前往泸州车辆,建议经毕节绕城高速至G76厦蓉高速、S306至G7512筑蓉高速、Y628→古金路→G7512筑蓉高速绕行。此外,我局已将相关管制信息通过古蔺融媒、交通广播、现场公告等多种渠道提前向社会发布,提醒广大群众提前规划出行路线,尽量选择公共交通或拼车出行,以降低出行成本。工程施工给沿线群众和过往车辆带来的不便,我们深表歉意,敬请谅解与支持。我局将持续优化施工组织方案,在确保安全的前提下,尽可能加快施工进度,力争提前完工恢复通行。同时,我局将督促施工单位做好施工现场的安全管理和交通引导工作,最大限度减少对群众出行的影响。如在出行过程中遇到其他困难或问题,欢迎您拨打我局咨询电话(0830-7205357),我们将竭诚为您服务。
感谢您对古蔺县交通运输事业的关注,祝您生活愉快!
古蔺县交通运输局
2026年4月29日


