问政内容
希望相关部门研究出台空置房物业费优惠等方面的政策
- 问政网友:明月yyy
- 问政对象:市住房城乡建设局
- 提问时间:2026-04-21 09:45:10
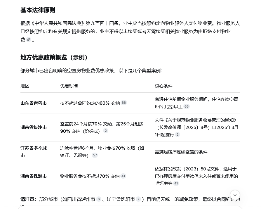
全国多地已对空置房物业费实行了优惠政策,对于空置房,虽物业公司在进行公共区域的维护,但个人认为如垃圾、公共区域使用上空置房业主确实没有使用,物业费应该优惠。另外也能从另一方面促进物业公司提升服务,目前大多小区都是物业和业委会一起维护自身利益,很少从业主集体切身利益考虑,空置房业务费优惠也从某程度上将部分权利真正的释放于业主身上。改变大部分物业公司认为你是我小区的业主,不管我做得怎么样,没发生什么严重的事情,就应该足额缴纳物业费的惰性思维,物业公司也拿的出相应政策来保护自己。因此也希望相关部门,研究出台物业费优惠等方面的政策,保护业主。
问政跟踪
-
1
2026-04-21
09:45:10 明月yyy 已问政 -
2
2026-04-22
09:43:31 市住房城乡建设局 已受理 -
3
2026-04-22
09:43:38 市住房城乡建设局 已回复
111
111
问政回复
- 回复单位:市住房城乡建设局
- 回复时间:2026-04-22 09:43:38
网友您好:


